DATA MINING C4.5


"Sistem Prediksi Prestasi Akademik Mahasiswa di Lamongan"

INTRODUCE APP.

Aplikasi Untuk Prediksi Prestasi Mahasiswa

dengan Metode Decision Tree C4.5


Our Website Data Mining Decision Tree

Website Data Mining.

PERANCANGAN SISTEM

Pertama penulis melakukan rancangan sistem pada pembuatan Website data mining.

Definisi dari perancangan sistem sendiri adalah suatu kegiatan membuat desain teknis berdasarkan kegiatan pada waktu proses analisis. Perancangan disini dimaksudkan suatu proses pemahaman dan perancangan suatu sistem informasi berbasis komputer.

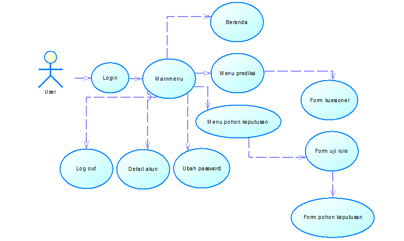
Disini penulis menggunakan beberapa metode perancangan, yaitu memakai sistem Flowchart untuk login, lalu Blueprint sebagai analisa sistem, Usecase sebagai alur penggunaan,

yang terakhir adalah UML yaitu untuk digunakan sebagai bridge atau jembatan penerjemah antara pengembang sistem dengan pengguna.

See photos in galery
Microsite.

RULE DALAM APLIKASI

Dalam sistem, penulis memberikan 2 rule ke aplikasi, pertama ada level admin, dan kedua level user.

Untuk rule admin, yaitu sebagai full akses. Dimenu admin terdapat data training, mining, form uji rule dan mendapatkan akses pelaporan dan tambah user.

Sedangkan pada rule user, hanya bisa mengakses menu prediksi dan menu pohon keputusan saja.

See photos in galery

MENU BERANDA PENGGUNA

Inilah menu utama pada beranda aplikasi mining.

Disini terdapat beberapa elemen.

Yaitu ada logo beserta nama aplikasinya, dan dibawahnya ada navbar atau navigasi bar.

Lalu terdapat subjudul dengan logo instansi pendidikan, dan ada deskripsi singkat tentang aplikasi.

See photos in galery

MENU PREDIKSI

Disini adalah form mengisi kuesioner.

Pengguna mengisikan beberapa butir pertanyaan.

Seperti instansi asal, status sekolah, jurusan sekolah, dan sebagainya.

Di form ini pengguna wajib mengisikan, setelah submit nantinya pengguna mendapatkan hasil prestasinya yang berdasarkan nilai ujian.

Lalu setelah pengguna mendapatkan hasil penilaian masing-masing, nantinya admin akan melaporkan ke tenaga pendidik, agar nantinya pelajar tersebut mendapatkan extra perhatian.

See photos in galery

MENU POHON KEPUTUSAN

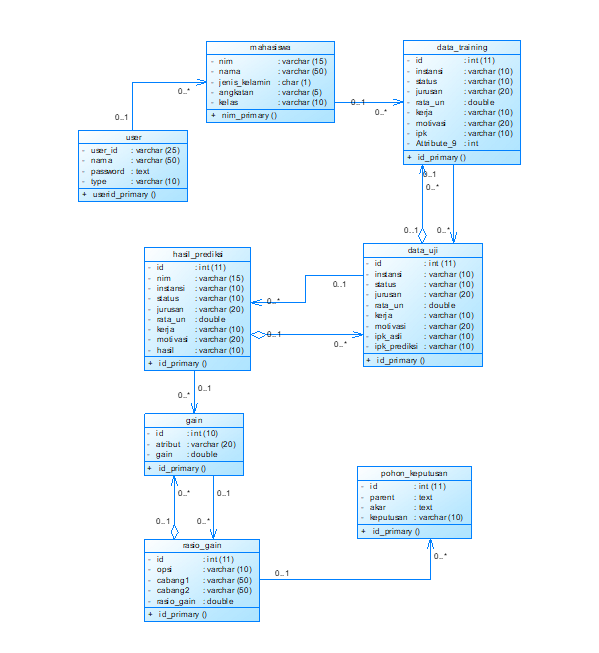
Di menu ini terdapat tabel aturan tiap pengujian rule.

Nantinya setiap pengguna setelah mendapatkan penilaian, pengguna juga mendapatkan pengelompokan berdasarkan jenis rule.

Lalu setelah itu pengguna juga dapat melihat pohon keputusan, pohon terbentuk oleh tabel uji rule yang telah ditentukan oleh penulis.

See photos in galery

Panduan Aplikasi


Klik Guide Book

Hubungi Kami!

Instagram - Facebook

© Teknik Informatika 2022 - WilTech Corporate